Văn phòng điện tử
ĐĂNG NHẬP
  • EUDR
    • Tra cứu đơn hàng
    • Hướng dẫn tra cứu đơn
    • Đăng nhập EUDR
  • GIỚI THIỆU
    • Giới thiệu chung
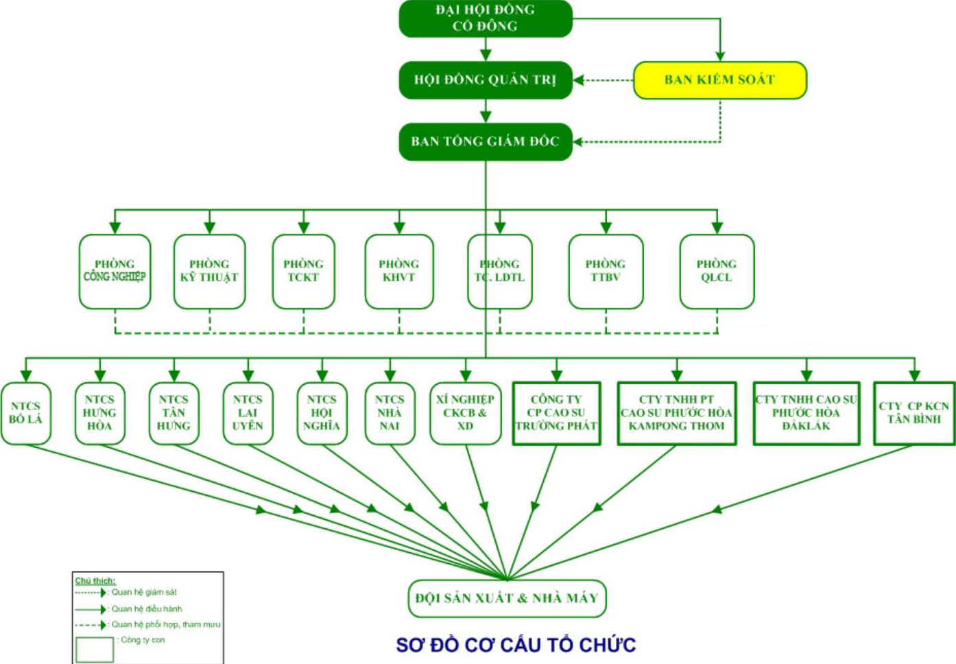
    • SƠ ĐỒ TỔ CHỨC
    • THÀNH TÍCH
    • đơn vị thành viên
    • các dự án
    • thị trường khách hàng
    • văn bản
    • dây chuyền sản xuất
    • Phát triển bền vững
    • Bảo vệ môi trường
    • Liên kết website
  • THÔNG TIN CỔ ĐÔNG
  • TIN TỨC & SỰ KIỆN
  • SẢN PHẨM
  • LIÊN HỆ
Language
Giới thiệu


HỘI ĐỒNG QUẢN TRỊ BAN KIỂM SOÁT BAN TỔNG GIÁM ĐỐC
Trực tuyến : 276
Lượt truy cập : 21426519
CÔNG TY CỔ PHẦN CAO SU PHƯỚC HÒA
Địa chỉ: Xã Phước Hòa - TP. Hồ Chí Minh
Tel.: (84) 2743 657 106 - (84) 2743 657 113 - Fax: (84) 2743 657 110
Website: www.phr.vn; www.phuruco.vn
Email: phuochoarubber@phr.vn
Thiết kế bởi LIS